延续上半年稳中有升的势头,进入到2025年下半年,中国一汽、东风汽车和长安汽车三大汽车央企均呈现出良好开局。
从已经公布的销量数据来看,由中国一汽领衔,三家央企在7月份的整车销量均突破20万辆,均实现同比正增长。值得一提的是,东风汽车和长安汽车两家企业销量同比增长高达20%以上。

具体来看,中国一汽7月整车销量超过25.24万辆,同比增长6.5%;生产整车达25.36万辆,同比增长11.4%。其中,一汽自主品牌整体销量超过7.33万辆,增幅达29.4%,红旗品牌单月销量突破3.73万辆,同比增长21.1%;自主新能源销量达2.85万辆,同比涨幅高达129.03%。一汽合资品牌则持续领跑合资阵营,一汽-大众7月销量达到11.3万辆,大众品牌整车销量同比增长2.8%;一汽丰田7月销量超6.8万辆,同比增长3%。

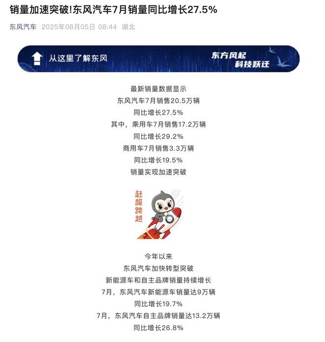
东风汽车在下半年伊始同样加速突破上扬。最新销量数据显示,7月东风汽车销售20.5万辆,同比增长27.5%;其中,乘用车7月销售17.2万辆,同比增长29.2%;商用车7月销售3.3万辆,同比增长19.5%。值得注意的是,东风新能源和自主品牌销量持续攀升,岚图汽车、奕派科技在7月销量增幅均超过9成,猛士科技7月销量增长74.1%。而在出口方面,东风汽车同样保持稳步增长,7月出口达2.16万辆。

于7月27日成立的第三家汽车央企长安汽车在下半年迎来开门红。公司7月产量达19.59万辆,同比增长34.84%,销量达21.06万辆,同比增长23.43%。自主品牌在7月销量达17.77万辆,同比增长27.69%;新能源汽车7月销量超过7.9万辆,同比增幅高达73%。与此同时,长安汽车旗下品牌已连续5个月实现销量破万,长安启源累计销量也已经突破30万辆,长安凯程已连续6个月斩获新能源微客市场销冠。

尽管下半程开局势头良好,然而在国内车市呈现机遇与挑战交织、变革加速推进的复杂格局下,三大汽车央企仍需找准各自不同发力点,同时延续新车密集投放战略,以此来稳住增长后劲。
中国一汽已明确将扎实贯彻“1156”重点任务部署,全力实现“十四五”良好收官,与此同时,一汽红旗和一汽解放也已明确将加速海外市场扩张。
东风汽车则将围绕营销、商企、盈利能力突破,加速新能源转型,旗下奕派科技等自主品牌将依托“未来之翼”战略,通过技术、产品、品牌、海外四大支柱,进一步扩大市场份额。

长安汽车下半年将会以新集团成立为契机,通过丰富产品矩阵、强化产业链及品牌协同来提升国内外市场份额与品牌竞争力。
而在产品层面,三大央企旗下的重磅车型也将在下半年密集登场,形成新一轮产品攻势。
一汽合资品牌中,一汽-大众全新揽境、一汽奥迪A5L与奥迪Q6L e-tron将成为下半年细分市场的拳头产品;一汽丰田的销量主力卡罗拉锐放将迎来改款,全新换代RAV4荣放也即将登场。东风汽车方面,除已亮相的eπ008与风神 L8外,岚图和猛士的新产品同样值得期待。长安汽车则将通过长安启源、深蓝汽车的新车矩阵,以及UNI-V第三代、新款逸动、CS75 PRO的焕新上市,持续丰富产品矩阵。
放大看
综合来看,三大央企的“暗中”角逐绝非简单的销量比拼,更像是一场围绕技术路线抉择、市场分层深耕、全球化能力建设的多维较量。汽车央企的持续发力,也将以更深层的影响力重塑着下半年国内车市的格局走向。